新品发布 | 安天智甲云主机安全监测系统守护“云”上安全
时间:2022年12月12日 来源:安天
目前国内云计算发展已进入成熟期,“上云用数赋智”已经成为企业共识,企业上云进入攻坚期,数字化转型进程显著提速。但与传统 IT 体系相比,云计算面临着更多的威胁。业务上云后面临勒索、挖矿事件和不断攀升的容器漏洞,以及不断更新的合规政策,传统安全产品已经无法满足安全需求。现有云解决方案在面向云环境的资产和风险的可视化能力以及业务关系的东西向隔离、统一的安全探针与弹性的安全能力及新合规要求上难以支撑,急需一套高稳定性、高性能、强对抗、满足合规、支持随业务弹性扩展的新型云安全解决方案。
产品简介
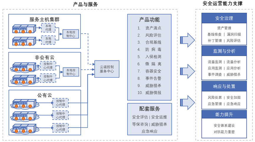
为应对云计算面临的挑战与威胁,安天正式发布了智甲云主机安全监测系统,该系统是安天自主研发的云主机安全产品,针对各种异构、海量的主机、虚拟主机、容器等工作负载,提供统一的安全防护,兼容多种云平台及操作系统,可以满足私有云、多云、混合云、专有云的各类工作负载安全需求。该系统采用“一个探针、多种安全能力”的架构,提供资产清点、风险评估、微隔离、HIDS、EDR、防病毒、合规基线等多种安全模块的弹性部署,自适应调度安全探针,快速建立主机安全管理机制,平台内置安全监测模型、风险排序等多种核心引擎,将异构安全数据聚合,可以高效支撑现代混合数据中心架构下的主机安全需求,自动建立符合组织内部规范的云安全管理平台。

产品优势
1.多维度的威胁检测响应
从主机脆弱性维度,通过检测主机内各类资产的应用/系统漏洞、不合规配置、未修复补丁等风险,做到风险可知可控。从异常行为维度,梳理出主机内异常文件、异常进程、异常网络连接等可疑行为,使恶意行为无所遁形。从威胁事件维度,通过内置威胁检测规则+全量行为检测引擎,通过多事件行为关联分析技术,做到事件归因,减少误报提高威胁识别的准确率。

2.业内领先的微隔离技术方案
对于快速变化的云上业务场景,支持跨域异构的混合应用环境,实现统一的微隔离策略覆盖,全面降低东西向的横向穿透风险。
◼ 自动化梳理业务流量拓扑,实时显示业务网络互访情况;
◼ 采用面向业务角色标签的身份验证和授权访问策略,解决工作负载漂移或IP地址转换导致策略失效问题,实现策略自适应;
◼ 智能规则触发式强制阻断隔离机制,当发现高风险、失陷主机可自动隔离。

3.一个探针多种安全能力
Agent探针集成了脆弱性检测、威胁检测、主动防御、基线合规、事件关联分析、东西向流量零信任等多种安全检测防护能力,多种安全模块可按需拆分组合部署,适应复杂环境中高弹性的工作负载,为用户提供闭环的安全检测响应体系。
4.自主可控的恶意代码检测引擎
自主威胁检测引擎为全球近百家合作伙伴所选用,具有对威胁和异常风险的及时感知和发现能力,静态分析可提取超过1200项向量、动态分析可输出400种动态行为标签、可精准识别5万+病毒家族和1400万+变种。通过云端+本地的查杀模式,为用户提供针对网络流行恶意代码的快速检测查杀解决方案。

应用场景
1.混合场景下全面监测细粒度的资产风险以及合规
在公有云、私有云、容器云、超融合、物理服务器等混合环境下,识别主机、操作系统、软件应用、数据库、端口、容器、容器内资产等资产信息,通过持续的漏洞扫描、补丁扫描、系统及应用的安全配置扫描等风险检测,在事前发现资产中存在的风险暴露面,可根据修复建议进行修复整改。通过内置等保二级、等保三级合规基线模板,支持对主机资产进行合规检测,满足用户合规需求。

2.数据中心内部的零信任建设
面对数据中心跨域异构的工作负载,通过微隔离模块自动梳理网内资产流量互访关系,根据地域位置、业务、应用角色等多个维度展示网内的流量视图,生成流量拓扑,解决网内流量可视化困难的问题。
基于应用级的身份认证技术,对网内各类工作负载设置身份验证和授权的访问策略,解决了传统基于IP地址隔离在云化场景和混合云架构下工作负载漂移导致策略失效问题。同时隔离策略的可视化,从策略覆盖、流量关系(组间流量、组内流量、外部流量)、流量阻断三种视图,梳理网内各工作负载的隔离策略应用情况,极大的降低了策略冗余和策略冲突问题。
通过微隔离模块与入侵检测模块、风险发现模块联动,当发现某主机内出现了高危漏洞、高危配置、恶意程序、异常攻击行为等威胁事件后,支持一键强制隔离的应急处置,全面降低网内横向渗透风险。

3.构建云上安全运营闭环
智甲云主机安全监测系统从事前阶段通过资产清点和风险发现,识别僵尸资产以及风险暴露面;事中阶段产品从脆弱性、入侵感知、联合溯源分析三种维度将各项功能数据互通,相互联动,提高威胁检测精度以及效率;事后通过威胁猎杀、自动化响应处置、攻击链溯源,实现及时发现、及时响应、及时处置的云上安全运营闭环,为用户提供一站式云安全防护,全面提升云安全建设水平。
